產品描述:U3500C是一款高壓降壓開關穩壓器,用于驅動外部功率MOSFET。輸入范圍適應各種降壓應用,使其成為汽車,工業和照明應用的理想選擇。采用滯回電壓模式控制,響應速度非常快。UNIU專有的反饋控制方案最大限度地減少了所需外部組件的數量。開關頻率為80KHz,允許元件尺寸小。熱停機和短路停機(SCS)提供可靠和容錯的操作。低靜態電流允許U3500C用于電池供電的應用。
主要特點:
內部集成自舉供電電路;DC-DC 12V典型開關電流應用;滯后控制:無補償;80KHz開關頻率;降壓應用的PWM控制輸入;集成集成電路的短路關斷(SCS);低靜態電流;熱關機;可在一個ESOP-8封裝與外露墊;
典型應用:摩托車、電動自行車控制電源;太陽能系統;汽車系統電源;工業電源;大功率LED驅動器
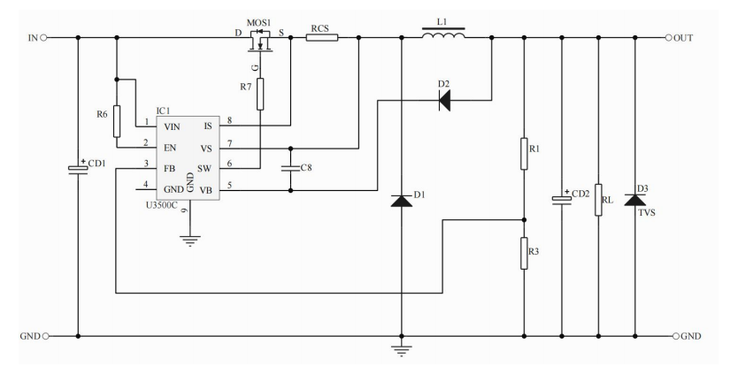
•典型應用電路

Copyright ? 2015-2023 紹興宇力半導體有限公司
浙公網安備33060202001577
浙ICP備2020037221號-1
技術支持:藍韻網絡